Instance Verification Kit (IVK)
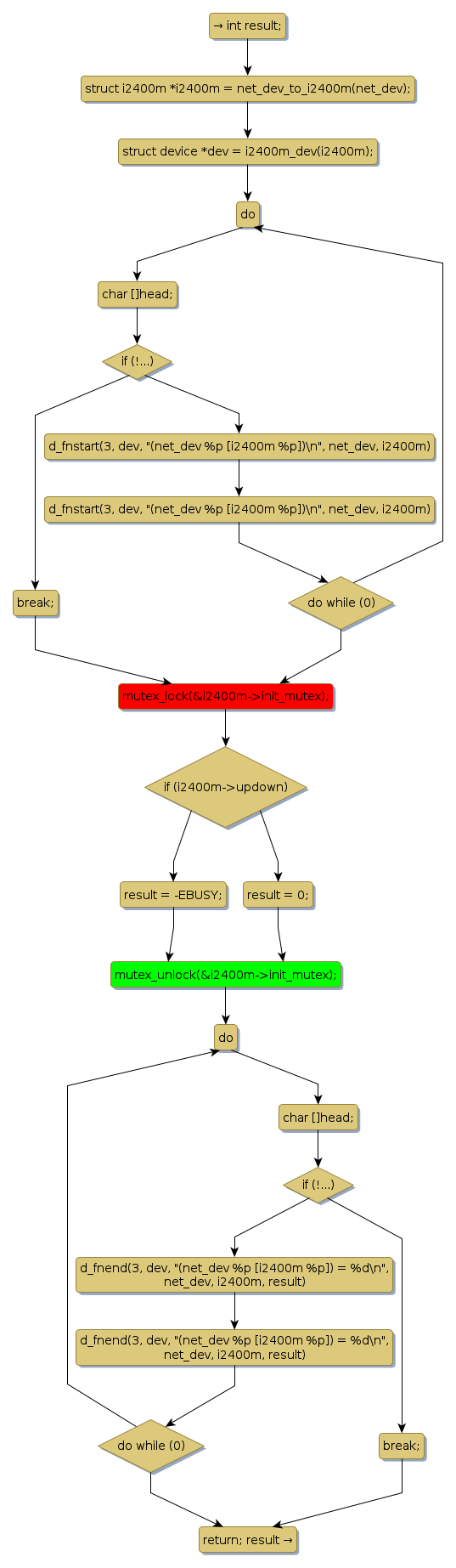
mutex lock @ [3934+32+/linux-3.19-rc1/drivers/net/wimax/i2400m/netdev.c]
Instance Signature: init_mutex
|
The Matching Pair Graph:
|
|
Function Name
|
Control Flow Graph (CFG)
|
Events Flow Graph (EFG)
|
Source Correspondence
|
|
i2400m_open
|
|
|
[3664+11+/linux-3.19-rc1/drivers/net/wimax/i2400m/netdev.c]
|